语言:英文教程 中文字幕 包含项目文件
时长:2小时46分钟
格式:高清 1920×1080
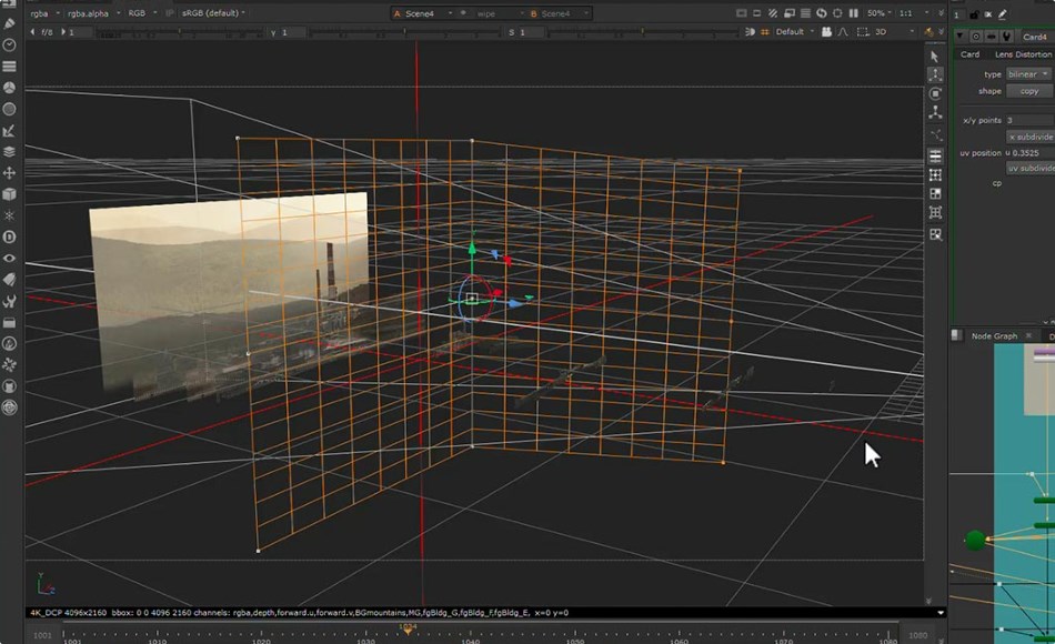
学习如何使用 Photoshop、Nuke 和 Blender 为你的作品集创作专业的电影级背景绘制镜头。资深数字背景绘制师 Liane Xuelian Li 将主持这场为期 3 小时的研讨会,指导你掌握构成 Liane 专业工具集的核心设计和构图原则。你将完整体验整个流程,从影片分析、概念草图绘制、在 Blender 中构建 3D 模型,到在 Photoshop 中完成照片级写实绘画,最终将渲染图和背景绘制作品投影到 Nuke 中,制作出一个三秒钟的电影级镜头。
本工作坊面向具备 Photoshop、Nuke 和 Blender 基本操作经验的艺术家,以及那些已经掌握相关技术但希望将作品提升至电影级制作水准的艺术家。艺术家们将深入了解数字绘景的工作流程,包括如何准备项目、如何收集资源以及如何运用行业标准方法。
通过参加本次工作坊,艺术家们将学习如何创作完整的数字绘景,包括所需的3D模型,以及如何将它们转化为精美的电影级场景。此外,工作坊还将深入讲解行业流程、工作流程以及视觉特效工作室中常见的各种数字绘景工作类型。除了提升绘景技术,艺术家们还将培养创作电影级镜头的敏锐眼光,学习如何打造专业水准的优秀作品。
Liane 为本次研讨会提供了她的 Photoshop 文件以及她的Nuke Indie合成文件。
课程
- 00. 预览
- 01. 引言:行业工作流程概述及数据管理计划 (DMP) 工作类型
- 02. 基础知识:摄影与电影摄影分析
- 03. 概念阶段一:收集参考资料
- 04. 概念阶段二:草图与照片合成
- 05. DMP 第一部分:油漆
- 06. DMP 第二部分:Nuke 设置和 2.5D 投影
- 07. 使用 Blender 创建 3D 资产
- 08. DMP 第三部分:CG 润色
- 09. DMP 第四部分:改进背景绘制
- 10. 最终合成



评论(0)